Créer son framework
Passer de 25 à 50 : Chronique d’un design en collectif (Cas d’usage 2021)
CAS D'USAGES
Denis Giraudon
3/20/20264 min lire
Chorégraphier la croissance par le design en collectif
1. Contexte et Mandat : Le Royaume et ses Connexions
En 2021, j’ai accompagné en tant que Head of Design une start-up dont le produit central était une matrice d’IA complexe. Ce n'était pas un simple algorithme, mais un carrefour systémique capable de lier des projets d'innovation à leur environnement complet : thèses d'investissement, brevets, experts , contexte légal, partenaires stratégiques, ...
Le défi consistait à scale up pour doubler l’effectif (25 à 50 collaborateurs) suite à un nouvel appel d'offre majeur gagné de la Commission Européenne.
Mon mandat ne concernait pas la transformation du produit lui-même, mais la structuration de l'organisation pour porter cette expansion. L'objectif était triple :
Structurer le passage à l'échelle par des processus clairs et partagés.
Créer un cadre pédagogique commun pour aider les experts à s'approprier l'industrialisation numérique.
Aligner les métiers et l'IA dans un même modèle opérationnel pour porter durablement la culture de l'innovation au sein du collectif.
2. Analyse & Diagnostic : Contextualiser l’Innovation
L'organisation disposait déjà d'un Product Owner spécialiste de l’innovation, véritable "gardien de la matrice". Notre retour d'expérience a révélé que pour ces projets B2B/B2G de rupture, le design ne pouvait pas être "périphérique".
Le framework a donc été conçu pour inclure une phase de pré-cadrage spécifique. Cette étape est cruciale lorsque des enjeux de maturité technique (TRL, MRL) ou d'intérêt investisseur (IRL) sont en jeu : avant de dessiner le produit, le collectif doit designer le concept avec l'expertise métier comme moteur. Le framework intègre également les itinéraires spécifiques de l'équipe Data, dont les temps longs de R&D sont synchronisés avec les cycles produit.




3. Dispositif Collectif : La Chorégraphie en 3 Temps
En tant que facilitateur, j'ai aidé le collectif à faire émerger ses propres règles du jeu à travers un dispositif structuré.
Préparation du sprint
Préparation par Ambassadeurs : Un ambassadeur légitime par équipe (Dev, IA, Innovation) a préparé la partie du cadre de travail concernant son métier.
Lucidité Systémique : avant le sprint collectif, chaque collaborateur a dessiné son propre cercle utilisateur : lui au centre, entouré de ses collègues, avec une phrase précisant les attentes mutuelles. C’est une étape de pédagogie cruciale : elle permet à chacun de réaliser que le design n’est pas une suite de tâches isolées, mais un réseau de dépendances.
Sprint de 2 jours
Toute l'équipe internationale a été réunie en présentiel pour transformer une séquence de travail en une véritable carte d’itinéraires.
Jour 1 (Plénière puis Ambassadeurs) : Après une intervention du CEO sur le sens du projet, j'ai animé la présentation des cercles utilisateurs. En identifiant les angles morts et les frictions en direct, le collectif a, à nouveau, développé cette lucidité systémique indispensable pour "voir la carte". L’après-midi, les ambassadeurs se sont présenté leurs frameworks respectifs pour que chacun s’approprie les contraintes de l’autre.
Jour 2 (Cercle élargi puis Plénière) : J'ai utilisé en cercle élargi une approche de rétro-ingénierie du succès : nous avons recensé les problèmes rencontrés sur un projet type pour définir des solutions à tester. Cela a été jouté au framework. Les ambassadeurs ont ensuite présenté en plénière le workflow complet à tous les métiers en contact client.
Suivi post sprint
J+10 : Présentation complet du workflow et du playbook sur Notion,
De la théorie à l’opérationnel au terrain : Le dispositif incluait une planification projet, un suivi post-sprint et des séances de formation (IA et Notion) pour garantir l'adoption réelle du cadre par les équipes.


5. Réalisation & Régulation : Sécuriser l'Itinéraire
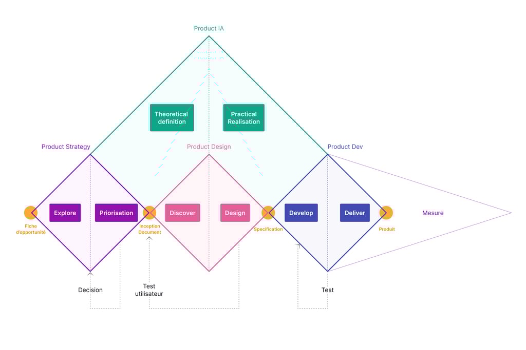
Le livrable principal co-construit est le framework opérationnel et son playbook sur Notion, regroupant les règles essentielles et les templates obligatoires. Il ne se contente pas de la production numérique classique (le design de "fonctions périphériques"), mais qui inscrit formellement l'innovation et la data dans le flux de livraison.
L’Itinéraire "Innovation" (Le Pré-cadrage)
L’Itinéraire "Data" (Synchronisation R&D) : Le framework résout la friction entre les temps longs de la recherche en IA et les cycles courts du produit. Il formalise un flux spécifique (Business Understanding, Data Acquisition, Scenario Specification) qui alimente le flux de design classique.
Pour gérer les frictions (comme les changements de périmètre de dernière minute), nous avons activé des plaques de régulation :
Management de contrat (SOW détaillée) pour fixer le cadre et limiter les révisions.
L'Inception Document comme réceptacle commun pour l'innovation et les évolutions classiques permettant d'officiellement commencer une "conception & développement".
Plateforme de gestion bloquant le passage à l'étape suivante sans validation formelle.
5. Conclusion : L'Héritage de la Marche Montée
Pendant 18 mois, ce framework a permis à un collectif transdisciplinaire de "monter la marche" d'un sujet complexe. Le design a ici agi comme un travail sur les conditions de coopération. En transformant la roadmap en carte d’itinéraires, j'ai aidé le collectif à visualiser son projet comme un objet et à assumer ses renoncements pour choisir ses routes en toute lucidité.
Prochains cas d'usages à paraître :
Le cercle utilisateur : pour cartographier vos dépendances.
La liste d'interface : le chaînon manquant entre parcours et technique.
L'audit ergonomique : pour mesurer la maturité de vos interfaces.
